PART 10: Disorders of the Cardiovascular System
SECTION 5 Vascular Disease
245 ST-Segment Elevation Myocardial Infarction
| Figure 245-1 Acute coronary syndromes. Following disruption of a vulnerable plaque, patients experience ischemic discomfort resulting from a reduction of flow through the affected epicardial coronary artery. The flow reduction may be caused by a completely occlusive thrombus (... | |
view large |
| Figure 245-2 The zone of necrosing myocardium is shown at the top of the figure, followed in the middle portion of the figure by a diagram of a cardiomyocyte that is in the process of releasing biomarkers. The biomarkers that are released into the interstitium are first cleared by lymphatics followed subsequently by spillover... | |
view large |
| Figure 245-3 Major components of time delay between onset of symptoms from STEMI and restoration of flow in the infarct-related artery. Plotted sequentially from left to right are the times for patients to recognize symptoms and seek medical attention, transportation to the hospital, in-hospital... | |
view large |
| Figure 245-4 Options for transportation of patients with STEMI and initial reperfusion treatment. Patient transported by EMS after calling 911: Reperfusion in patients with STEMI can be accomplished by the pharmacologic (fibrinolysis) or catheter-based (primary PCI) approaches. Implementation of these strategies varies based on... | |
view large |
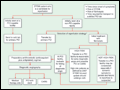
| Figure 245-5 Each community and each facility in that community should have an agreed-upon plan for how STEMI patients are to be treated that includes which hospitals should receive STEMI patients from EMS units capable of obtaining diagnostic ECGs, management at the initial receiving hospital, and written criteria and agreements... | |
view large |
| Figure 245-6 Algorithm for assessment of need for implantation of a cardioverter/defibrillator. The appropriate management is selected based upon measurement of left ventricular ejection fraction and assessment of the NYHA functional class. Patients with depressed left ventricular function at least 40... | |
view large |

